○竹田市畜産生産振興対策事業費補助金交付要綱
令和元年10月10日
告示第102号
(趣旨)
第1条 市長は、畜産経営の強化を図るため、農業者、農業者の組織する集団、農業協同組合等が事業を実施するのに要する経費に対し、予算の定めるところにより補助金を交付するものとし、その交付については、竹田市補助金等交付規則(平成17年竹田市規則第50号。以下「規則」という。)に定めるもののほか、この要綱の定めるところによる。
(補助対象経費等)
第2条 この補助金の交付の対象となる経費等は、別表のとおりとする。
(令7告示66・全改)
(令7告示66・一部改正)
(令7告示66・一部改正)
(状況報告)
第6条 補助事業者は補助事業に着手し、又は補助事業が完了したときは、遅滞なく次に掲げる書類を市長に提出しなければならない。
(1) 着手した時
竹田市畜産生産振興対策事業着手届(様式第5号)
(2) 完了した時
竹田市畜産生産振興対策事業完了届(様式第6号)
(令7告示66・一部改正)
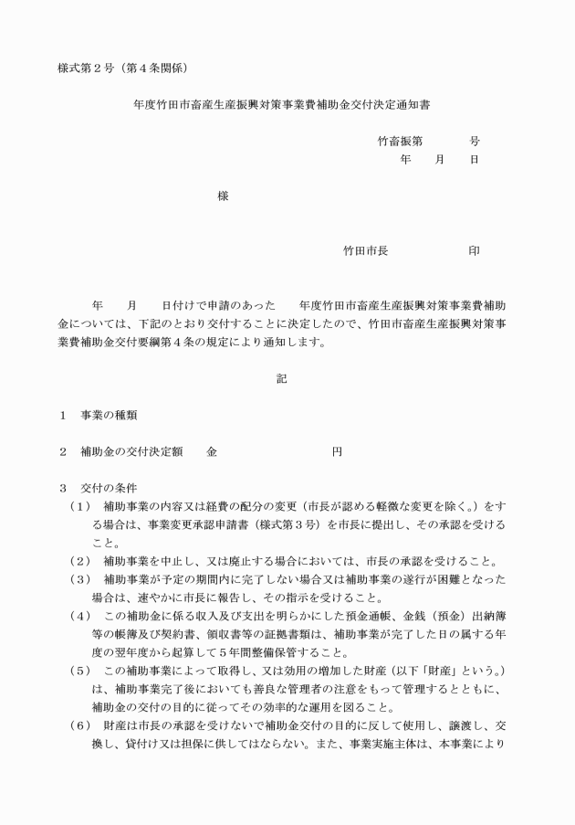
(請求)
第7条 補助事業者が、補助金の請求をしようとするときは、事業完了後に竹田市畜産生産振興対策事業費補助金交付請求書(様式第7号)を市長に提出しなければならない。
(令7告示66・一部改正)
(令7告示66・全改)
(令7告示66・一部改正)
(交付方法)
第10条 この補助金は、精算払の方法により交付する。ただし、市長が必要と認める場合は、概算払の方法により交付することができる。
(令7告示66・一部改正)
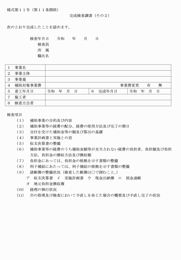
(検査)
第11条 市長は、事業の適正化を図るため、必要に応じて補助対象事業の関係書類及び帳簿の検査並びにその他必要な検査を行うことができる。
(交付決定の取り消し及び変返還)
第12条 市長は、補助事業者が次の各号いずれかに該当すると認めたときは、補助金の交付の決定を取り消し、又は変更することができる。この場合において、既に補助金が交付されているときは、市長はその全部又は一部の返還を名ずることができる。
(1) この要綱又は補助金の交付決定条件に違反したとき。
(2) 偽りその他不正の手段により、補助金の交付決定を受けたとき。
(3) 暴力団員(暴力団員による不当な行為の防止等に関する法律(平成3年法律第77号)第2条第6号に規定する暴力団員をいう。以下同じ。)又は暴力団(同法第2条第2号に規定する暴力団をいう。)若しくは暴力団員と密接な関係を有する者であったとき。
(令7告示66・一部改正)
(その他)
第13条 この要綱に定めるもののほか、必要な事項は、市長が別に定める。
附則
この要綱は、公示の日から施行し、平成31年度予算に係る事業から適用する。
附則(令和2年告示第83号)
この要綱は、公示の日から施行し、令和2年度予算に係る事業から適用する。
附則(令和4年告示第112号)
この要綱は、公示の日から施行し、令和4年度予算に係る事業から適用する。
附則(令和5年告示第108号)
この告示は、公示の日から施行し、令和5年度予算に係る事業から適用する。
附則(令和7年告示第66号)
この告示は、令和7年4月1日から施行する。
別表(第2条関係)
(令7告示66・全改)
区分 | 事業種類 | 補助対象経費 | 区分 | 補助対象事業費の上限額 | 補助率 | その他 |
1 | 施設整備事業 | 認定農業者及び認定新規就農者が力強い中核的大規模経営体を目指し、省力化や生産規模の拡大を図るため、畜舎や堆肥舎等の新設や増築並びに新設や増築に伴う附帯設備の整備に要する経費に対し補助する。 | 施設整備面積1m2当たり | 42,000円 | 1/2以内 (ただし、上限を9,750千円とする。) | 大分県畜産生産振興対策事業(施設整備事業実施細則)の要件を満たしていること。 |
2 | 新規担い手確保対策事業 (1) 親元就農型 | 親元就農者が将来の基幹的経営体を目指し、生産規模の拡大を図るための畜舎や堆肥舎等の建設に要する経費に対し補助する。 | 施設整備面積1m2当たり | 42,000円 | 2/3以内 (ただし、上限を16,000千円とする。) | 大分県畜産生産振興対策事業(新規担い手確保対策事業実施細則)の要件を満たしていること。 |
牛舎改造面積1m2当たり | 9,000円 | |||||
(2) 独立就農型 | 独立就農者が将来の基幹的経営体を目指し、肉用牛経営を開始するための畜舎や堆肥舎の建設、改造に要する経費に対し補助する。 | 施設整備面積1m2当たり | 42,000円 | 3/4以内 (ただし、上限を16,000千円とする。) | ||
牛舎改造面積1m2当たり | 9,000円 | |||||
3 | 生産性向上対策事業 | 繁殖農家が生産性と収益性の向上を図るため、繁殖成績向上や事故率低減、飼養環境改善、鳥獣害対策等に資する各種機器・資材等の整備並びに畜舎の整備に係る経費に対して補助する。 | 繁殖成績向上機器 | 3,000,000円 | 1/2以内 | 大分県畜産生産振興対策事業の要件を満たしていること。 |
品質向上・事故率軽減機器 | 3,000,000円 | |||||
環境制御 | 4,500,000円 | |||||
牛舎改修 | 4,500,000円 | |||||
4 | 自給飼料基盤活用推進事業 | 放牧への新規取り組みや放牧の拡大を図るため、放牧地や放牧に必要な施設等の整備、放牧資材等の購入に要する経費に対して補助する。 | 放牧地整備に係る機械リース等 | 予算の範囲内 | 1/2以内 | 大分県畜産生産振興対策事業(自給飼料基盤活用推進事業実施細則)の要件を満たしていること。 |
水源施設等の整備(1戸当たり) | 3,000,000円 | |||||
電気牧柵や種子等の放牧資材の購入費(ha当たり) | 220,000円 | |||||
繁殖牛舎の建設1m2当たり | 40,000円 |
(令7告示66・全改)



(令7告示66・全改)


(令7告示66・一部改正)

(令7告示66・全改)

(令7告示66・全改)

(令7告示66・全改)

(令7告示66・全改)

(令7告示66・全改)

(令7告示66・全改)



(令7告示66・追加)

